sync.map原理¶
sync.map是什么¶
sync.map是go语言在sync包下提供的一个可以提供并发访问的map。我们知道go语言的map是非线程安全的,对map的操作不是原子操作,所以在对原生的map进行并发读写的时候,很容易造成panic。
这里我们可能会想到,我们可以对map加一个锁来让其的每一次操作都受到保护,这样就实现了并发安全。但是这样对一整个map都加锁,无疑在性能上会大打折扣。所以,go语言在其1.9的版本中提供了一个并发安全的字段类型sync.Map。
从功能上看,sync.map是一个读写分离的map,采用了空间换时间的策略来提高数据的读写性能,其内部其实用了两个map来实现,一个read map和一个dirty map。在并发处理上,相比于我们前面提到的普通map的无脑加锁操作,sync.map将读和写分开,读数据优先从read中读取,对read的操作是不会加锁的,当read读取不到才会去dirty读,而写数据只会在dirty写,只有对dirty操作时需要加锁的,这样区分加锁时机,就提升了并发性能。
sync.map的数据结构¶
先来看一下sync.Map的结构定义,sync.Map定义在源文件src/sync/map.go里面,这里去掉了注释:
| Go | |
|---|---|
这里主要看一下read这个字段,read字段的类型是atomic.Value,但是在使用中里面其实存储的是readOnly结构,readOnly结构定义如下:
| Go | |
|---|---|
下面看一下entry这个结构
这个p有三种取值:
-
p为
nil:标记删除状态,代表这个key被删除了,此时dirty要么为nil,要么也存在这个key -
p为
expunged:标记删除状态,此时dirty非空,p存在于read,但不存在于dirty -
p为
entry:表示正常的value
entry这个字段在sync.map里被频繁的用到,他作为dirty这个map的value类型以及readOnly结构体中m这个字段对应的map的value类型。
这里其实很巧妙,在dirty和readOnly里面的两个map的value并不是一个对象,而是一个指向任意类型的对象的指针,所以,在这两个map都非空的情况下,map的read字段和dirty字段会包含相同的数据项,如果通过read字段更改了这个项的值,dirty字段会读取到这个项的新值,因为它们指向的是同一个地址。
sync.Map的底层结构如下图:
在map的结构定义中介绍dirty字段的时候说到,dirty这个map包含在read中除了被expunged(删除)以外的所有元素,下面重点说一下expunged这个字段:
expunged这个字段的作用是用来标识map中的某个key是否被删除,注意,这里只是标记删除,并没有真正的删除,所以expunged是map中用来对某个key做假删除动作的,当从sync.Map删除某个key的时候,将这个key对应的value标记为nil或者expunged,后面再对这个key进行删除。
sync.map方法¶
sync.map跟map一样,提供了数据的增删改查功能,这里我们对照map从源代码来分析一下sync.map各个功能的具体实现:
-
Store():更新/插入一个键值对 -
Load():返回一个key对应的value -
Delete():删除一个键值对 -
Range():对sync.Map进行遍历
Store¶
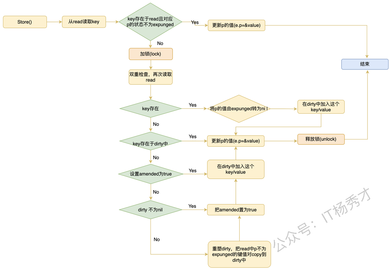
sync.map.Store()方法既可以用来新增键值对,也可用用来更新键值对。
更新键值对,key存在于read中,那么这时key对应的p有三种情况:
-
p == expunged,当前key存在于read,但是key不存在于dirty,dirty也不为空,read包含dirty中不存在的key,dirty也包含read中不存在的key,这种情况下p的值为expunged,形式如下图。在这种情况下,不能单单只操作read,还要加锁同步更新dirty,将这个key加入到dirty中,将e.p的保存新传入的value; -
p == nil,key存在于read,此时被标记删除,但还没有完成dirty的重塑; -
p == &value,p指向的是一个正常值,没有被标记删除。
新增键值对,只操作dirty:
-
dirty == nil,由于read的misses次数达到了dirty的长度,dirty刚刚提升为read,还没有被插入过新的key,此时为nil,此时要插入新的key,则要根据read重建dirty,在重建的时候,原来被标记删除未nil的键值对过滤掉,不复制到dirty,剩余的键值对都copy到dirty。并且还要改一下read里被标记删除的key的状态,由原来的nil改为expunged; -
dirty != nil,直接在dirty中插入新的键值对。
其源码如下:
tryStore()方法
unexpungeLocked()方法
| Go | |
|---|---|
storeLocked()方法
| Go | |
|---|---|
dirtyLocked()方法
tryExpungeLocked()方法
store的流程如下图:
Load¶
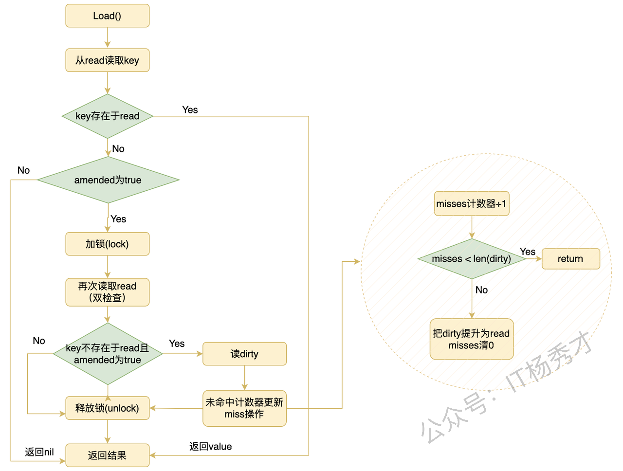
Load()方法很简单,就是返回一个key对应的value,value不存在就返回nil。读取的时候,先从read中读取,读到了key,就直接返回结果,没有读取到,就加锁从dirty中读取,所以读取不在read中的key会因为加锁而导致性能下降。
在读取的过程中,可能发生read被重构的过程,即将dirty提升为read的过程,比如当读取某个key的时候,这个key存在与dirty中,但不存在与read中,所以,misses会加1,当misses刚好达到dirty的长度时,就会重塑read,拷贝dirty的数据到read中,将dirty提升为read,并将dirty置为nil。
load()方法源码如下:
missLocked()方法:
| Go | |
|---|---|
load流程如图:
Delete¶
Delete方法是从sync.Map中删除一个元素,delete方法也很简单,还是优先检查read,若key在read中存在,则只会操作read。若在read中不存在,回去dirty中删除这个键值对delete(m.dirty, key)。所以分两种情况讨论:
-
key存在于read:-
key只存在read,不存在于dirty。直接将key对应的e的e.p设置为nil,这种情况dirty中根本就没有这个key,所以不用管; -
key既存在于read,也存在于dirty。也是直接将key对应的e的e.p设置为nil,这种情况下read中m的e和dirty中的e指向同一个,将read中e的e.p设置为nil,其实dirty中的p也指向了nil。
但是这两种方式删除键值对的时候其实都没有像从
dirty中删除那样调用delete函数从map中删除这个key/value,所以这里并没有真的删除,只是标记删除了,真正删除要等到read中的misses大于等于dirty的时候,dirty提升为read的时候,这些key才回被垃圾回收掉。 -
-
key不存在于read:这种情况很简单,直接去dirty中这个map删除这个键值对就行了,这里是直接删除。
所以:从read中删除是延迟删除,从dirty中删除是直接删除。
其源代码如下:
delete流程如图:
e.delete()方法:
Range¶
Range方法是对sync.Map进行遍历,其参数是一个func(key, value interface{}) bool类型的函数f,f的作用是对sync.Map中遍历到的每一个key/value键值对进行处理,当f返回false的时候,遍历停止。
在sync.Map中当dirty不为nil时,dirty会包含map中所有非删除的key。在遍历的时候会先看read的amended字段,当amended为true时,表示dirty中有read中没有的字段,将dirty提升为read,在遍历read即可,这样就避免了访问dirty会加锁导致性能低下,如果amended为false时,表示read和dirty中的key一致,这时直接遍历read即可。
其源代码如下:
range流程如下图:
p的状态变化¶
在sync.Map中,不论是read中还是dirty中,其底层的存储都是一个map,回顾一下这个map的结构:
再回顾一下这个entry的结构:
通过前面的方法分析,我们知道了这个p可能存在三种状态,nil,expunged,或者是指向一个正常value。那么他在这三种状态下是怎么切换的呢?还有为什么要有expunged这个字段呢?下面就通过简单的map图解操作来看一下p的状态是怎么变化的:
在一个空的map中加入两个元素假设为key1/value1和key2/value2,由于新加入元素,只会去dirty里面加入,所以加入完了以后,read还是空,dirty含有两个key,key1和key2。
此时,在读取连续读取两次,读取调用load方法,因为read中没有,所以回去dirty中读取,read未命中次数misses变为2,等于了dirty的长度,这个时候要将dirty提升为read,read中就包含了key1和key2,dirty置为nil,misses清0。
然后执行一次删除操作,删除key1,因为key1在read中存在,所以直接操作read即可,把key1标记删除,所以key1的p对应的状态就变为了nil,此时read.amended为false,并且此时dirty为空,并不包含任何key,所以不需要操作。
此时再插入一个新的键值对key3,由于是插入操作,要在dirty中插入,此时发现dirty为nil,所以要重塑dirty,重塑过程是这样,首先创建一个新的空dirty map,然后将read中标记删除为nil的key对应的p标记为expunged,最后将不是expunged状态的键值对都copy到dirty,然后将read.amended置为true,此时可以看到expunged状态出现了。
修改key1的值为value0,发现key1存在于read中,此时key1对应的p的状态是expunged,表明key1不存在于dirty,所以不能单单指操作read,还要加锁操作dirty,首先将key1对应p的状态由expunged改为nil,然后将key1加入到dirty中,将p的值修改为新的value,即e.p=&value0,此时read中只包含key1和key2,而dirty中包含map的全量key:key1,key2和key3。
通过上面的流程分析,走了一遍map的增删改查,分析了read到dirty中key集合的变化过程,以及key1对应的p的状态变化,可以看到key1的nil和expunged都表示标记删除,二者只有一个区别,就是当p为nil时,此时dirty对应的状态是nil或者dirty不为空且包含这个key,而当p的状态时expunged时,dirty不为nil,且dirty中包含read中没有的key。
这里就可以知道,当p的状态为expunged时,对key1的操作不能只操作read,还要加锁操作dirty,而p的状态为nil时,只用操作read即可,不用加锁,性能更高。
所以可以看出,虽然二者都表示标记删除,但分为两个状态之后,可以更细粒度的区分操作复杂度,在p的状态为nil时不加锁,尽量保证在能不加锁的时候就不加锁,提升程序性能。从这里分析也可以得知,没有expunged这个状态行不行呢,其实也可以,不过那样就不能根据区分度来判断是不是不用加锁直接操作read就可以了,还要加锁去dirty中检查一次,这样就降低了程序的性能。
sync.Map总结¶
-
sync.Map是一个线程安全的map,可以多线程并发安全执行; -
sync.Map的核心思想是采用空间换时间,内置了两个map来存储数据,read和dirty,其中read支持原子操作,read的操作不加锁,dirty操作需要加锁; -
sync.Map将增删改查四个操作都做了细分,只有新增操作直接加锁操作dirty,其余的改,查,还有删除都是优先不加锁操作read,在发现read中没有对应key或者需要同步数据到dirty的时候才会加锁操作dirty,这样尽可能减少加锁次数,提升程序性能; -
在删除一个
key的时候,如果key存在于read中则是延迟删除,key存在于dirty,不存在于read会立即删除; -
dirty和read都会依靠另一个进行重建,在dirty不为空的时候,dirty包含map中的所有有效key,在dirty为空的时候,read包含map中的所有有效key; -
read中的key在dirty中可能存在,也可能不存在;dirty中的key在read中也可能存在,可能不存在; -
sync.Map中的entry里的p指针有三种状态,nil,正常值value还有expunged。










